SEIKA HIGH SCHOOL
お知らせ
学校紹介
教育目標
沿革
校歌
交通アクセス
学校評価・事業報告書
奨学金について
年間指導計画
制服紹介
部活動紹介
年間行事
施設紹介
進路指導
コース紹介
ニュースタンダードコース
スーパーグローカルコース
スポーツ&アートコース
i-Techコース
環境福祉コース
フリーアカデミーコース
ニュース
事務室からのお知らせ
保護者会
同窓会
保健部からのお知らせ
各種証明書の発行
教員採用情報
このサイトのご利用について
プライバシーポリシー
受験生の方へ
入試試験関連のお知らせ
説明会・公開行事スケジュール
精華高等学校の魅力
募集要項
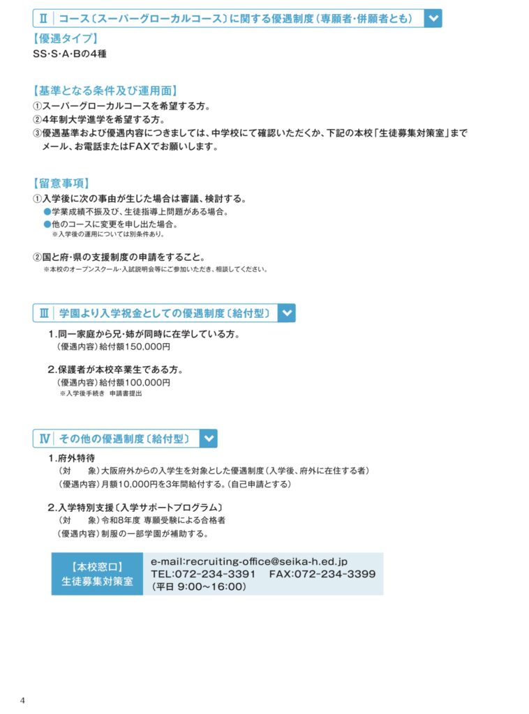
入学特別優遇制度について
よくある質問
資料請求
広報ブログ
WEB出願
受験生イベントユーザーサイト
HOME
>
お知らせ一覧
>
スクールライフ
>
令和8年度入試 生徒募集要項&出願情報登録の手引き
お知らせ
2026.01.16
令和8年度入試 生徒募集要項&出願情報登録の手引き
データはこちらをクリックしてご確認ください。→
出願情報登録の手引き
前の記事へ
次の記事へ
お知らせ一覧
すべて
スクールライフ
部活動
その他